I’m proud to announce the October 2021 update of my Conditional Access demystified whitepaper. With this release, we have reached the fourth iteration of the whitepaper and accompanying files.
I released the first version in in August 2019 after writing several blogposts on the subject. In May last year I released the second version containing a lot of updates. In February this year I released another update, and today I’m releasing a new update again
The paper has had some updates, including all information from the blogposts I’ve written about the subject since the latest release. The paper therefore has grown from 77, to 95 pages at this point in time, for reference the May 2020 version contained only 30 pages.

You can download the paper from my GitHub page here: Conditional Access demystified-v1.3 – October 2021.pdf
In this version I added the following updates:
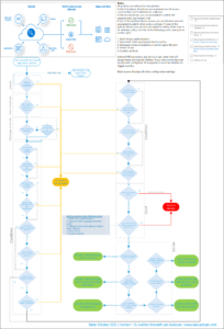
Workflow cheat sheet
The workflow cheat sheet has been updated to reflect the current status of the Conditional Access policies. With the workflow I want to provide IT pro’s with a handy cheat sheet which they can use while building or troubleshooting conditional access policies. If you print the cheat sheet or display it on a secondary monitor it can be quite handy and I use it all the time.
The workflow cheat sheet is available separately for download from my GitHub page here: Conditional Access Workflow – v1.3.pdf
My recommended set of Conditional Access policies
I’ve included my recommended set of conditional access policies. The reasoning behind the policies is described, and I will detail each policy which needs to be created. Also a reference to a spreadsheet is included, containing all the necessary settings in the Conditional Access policy: Conditional Access Policy Description-v1.3.xlsx
See: Conditional Access demystified: My recommended default set of policies for my blogpost on this subject. Please note that this article doesn’t get updated, for this I have to point you to the latest version of the paper.
Further updates
I also added other information like:
- Policy for registering/joining devices to Azure AD
- Filters for devices
- Conditional Access Authentication Context
- OneDrive Sign-in issues
- Mozilla Firefox as a supported browser
- Resilience settings
- And more..
I hope you enjoy reading the paper and that it helps you to setup Conditional Access for the tenant(s) you are administering. Feel free to reach out if you have any questions or remarks

3 thoughts on “October 2021 update of the conditional access demystified whitepaper and workflow cheat sheet”